Learn how to create pull requests in Git with step-by-step procedures, best practices, and solutions to common challenges for seamless collaboration.

Chandrika Deb
December 27, 2025
On This Page
Pull Requests (PRs) in Git are crucial tools for collaborative development, enabling developers to propose, review, and refine changes before merging them into the main codebase. Commonly used in platforms like GitHub, GitLab, and Bitbucket, PRs ensure structured discussions, streamlined code reviews, and seamless integration of contributions.
By leveraging pull requests, teams can maintain code quality, manage version control effectively, and facilitate communication, making them an integral part of modern development practices.
A pull request in Git is a mechanism for proposing changes from one branch of a repository to another, commonly from a feature branch to the main branch. By creating a request, developers notify their team about updates, enabling discussions, feedback, and collaborative code review before integration. This improves collaboration by visualizing how a source branch (the one providing changes) differs from a target branch (the one receiving the changes).

There are core platforms like GitHub, GitLab, or Bitbucket. They combine code review tools and CI/CD pipelines to ensure high-quality contributions. Acting as a structured forum, they help review and refine changes, track commits, and maintain a consistent codebase. Once approved and feedback is incorporated, the pull request is merged into the target branch, ensuring seamless integration and proper documentation of changes.
Note: Fasten your release cycle by using CI/CD tools like GitHub or GitLab and reduce your feedback cycle. Try TestMu AI Today!
A pull request brings together collaboration and code quality by ensuring all changes are reviewed, documented, and aligned with project standards before merging.

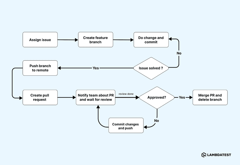
Hereās how the process typically goes:
To create a PR, push your changes to a new branch in the remote repository and navigate to the PR section on platforms like GitHub to submit it.
git --version
git clone https://github.com/your_username/repository_name.git
cd repository_name
git checkout -b feature-branch
git add .
git commit -m "Add feature X"
git push origin feature-branch
git add .
git commit -m "Address review comments"
git push origin feature-branch

You can create and manage PRs directly from the terminal using the most commonly used git commands, as it streamlines workflows by integrating GitHub features into your local environment.
gh --version
gh auth login
gh pr create --base main --head feature-branch --title "Add feature X" --body "This PR adds feature X which includes..."
Creating PRs via GitHubās web interface is straightforward and facilitates collaboration and code reviews.

The differences between the branches will be displayed for review.

To streamline this process and ensure all necessary information is included, many projects use Pull Request Templates. Letās further learn more about PR Templates in detail.
A GitHub PR template helps standardize the process by providing a consistent default text whenever a new pull request is created. This ensures each PR follows a clear, uniform structure.
By including predefined checklists, guidelines, and prompts, you can benefit from:
As your development team grows, a structured approach becomes crucial. Standardization minimizes confusion and miscommunication and aligns everyone on the team with the expectations and necessary steps before requesting a review.
PULL_REQUEST_TEMPLATE.md to your repositoryās root or the .github/ directory. This template can include checklists, a summary section, testing instructions, and references to relevant issues..github/PULL_REQUEST_TEMPLATE/ folder and choose the appropriate one when opening a pull request.This reduces the need for back-and-forth communication and helps maintain high-quality code in the repository.

When you find yourself repeatedly performing the same tasks, you can configure your projectās built-in workflows to reduce manual effort and automate repetitive tasks.
This ensures consistency in both development and testing. One effective way to achieve this is by using GitHub Actions, one of GitHubās standout features.
GitHub Actions simplifies the automation of software workflows, providing robust CI/CD capabilities. With this feature, you can build, test, and deploy your code directly from GitHub. It also streamlines code reviews, branch management, and issue triaging to align with your preferred workflow.
This feature supports a wide range of programming languages, including Node.js, Python, Java, Ruby, PHP, Go, Rust, .NET, and more. This allows you to build, test, and deploy applications in your language of choice seamlessly. This feature also connects all of your tools to automate every step of your development workflow.
The create-pull-request action in GitHub Actions automates the process of creating pull requests for changes made to your repository during a workflow. It is especially useful for workflows that modify or add files in the Actions workspace. The action seamlessly commits local changes to a new branch and generates a pull request to merge those changes into the
Key Features of the Create Pull Request Action:
The above features of GitHub Actions include a variety of practical applications, such as:
By incorporating this action, you can streamline pull request creation and enhance your development workflows.
To get started with GitHub Actions and the create-pull-request action, follow the documentation for the create-pull-request action on the GitHub Marketplace.
Pull requests play a crucial role in both development and testing workflows, acting as a bridge between code collaboration and quality assurance. PRs often have changes that can behave differently on different browsers and devices. Testing these changes or PRs manually can be time-consuming and prone to errors.
You can always leverage cloud-based platforms that offer seamless integration with tools like GitHub Actions to test PRs automatically every time they are raised or updated.
AI-native test execution platforms like TestMu AI integrate directly with GitHub Actions, enabling automated testing at scale across 5000+ real devices, browsers, and OS combinations.
With TestMu AI GitHub Integration, you can create PR cards directly in your GitHub repository while conducting test sessions. This feature allows you to push issues to the repository at any point during CI/CD testing. When marking a bug in TestMu AI, the fields you populate are automatically displayed as information in your GitHub repository, ensuring accurate and detailed issue tracking for that specific testing instance.
To learn how to set up GitHub Integration with TestMu AI, refer to the GitHub Integration support documentation or if you are using GitLab instead of GitHub, you can refer to the GitLab Integration support documentation.
In a pull request, the proposed changes are merged from a head branch into a base branch. By default, a pull request can be merged at any time unless there are conflicts between the head and base branches.
Here are the steps to perform the merge via CLI and GUI:
gh pr merge command. Replace PULL-REQUEST with the number, URL, or head branch of the pull request.gh pr merge PULL-REQUESTgh pr merge 523 --squash --body "my squash commit" --delete-branch

Choose the merging method that aligns with your projectās workflow.
By following the above steps, you can merge a pull request with ease.
Below are some of the most common challenges faced during PRs:
This approach ensures that your pull request process is organized and efficient and maintains high-quality contributions to your project.
Any developer or tester storing their code remotely using GitHub, GitLab, or other version control system tools should follow best practices to streamline the commit, push, pull, merge, and code review processes effectively.
Mastering how to handle pull requests is crucial for effective collaboration in modern software development. PRs provide a structured platform for code reviews, allowing teams to propose, discuss, and refine changes before merging them into the main codebase. This approach ensures contributions meet project standards, maintains high code quality, and reduces errors by isolating features or fix-specific changes in dedicated branches.
PRs are important for both open-source and private projects, and they are important for maintaining organized and efficient workflows. Incorporating PR templates helps standardize submissions, ensure essential details are consistently included, streamline the review process, and foster clear communication. Adopting PR best practices enhances code quality and promotes a culture of continuous improvement and shared responsibility within development teams.
About Pull Requests:https://docs.github.com/en/pull-requests/collaborating-with-pull-requests/proposing-changes-to-your-work-with-pull-requests/about-pull-requests
Creating a Pull Request:https://docs.github.com/en/pull-requests/collaborating-with-pull-requests/proposing-changes-to-your-work-with-pull-requests/creating-a-pull-request
Git Pull Requests and Branches:https://learning.nceas.ucsb.edu/2021-11-RRCourse/git-pull-requests-and-branches.html
Did you find this page helpful?
More Related Hubs
TestMu AI forEnterprise
Get access to solutions built on Enterprise
grade security, privacy, & compliance