Next-Gen App & Browser Testing Cloud
Trusted by 2 Mn+ QAs & Devs to accelerate their release cycles

On This Page
In this blog, you will learn about implementing the shift left testing approach and how shift left testing can improve product quality, and more.
Ria Dayal
February 17, 2026
The “shift left” approach is based on the principle that if the software development team can test code as it is being developed, they can discover errors earlier than if they wait until the end of the project. The shift left testing approach encourages developers to write tests earlier in the development cycle, before code is released for testing.
Shift left testing process is an agile software development practice that emphasizes putting test cases in place early in a project’s life cycle, meaning during initial development phases rather than at the end. It also means that, instead of just covering a small percentage of a project’s expected functionality, a large percentage of the functionality will be covered by automated tests.
Shift left testing is also instrumental in reducing the number of defects that find their way into the production software. It’s about shifting from manual to automated testing so that by the time you need to do manual testing, there is less work to be done from a quality standpoint. In essence, it aims to catch bugs earlier so that they are easier and cheaper to fix at the early stages of the development lifecycle.
However, before discussing the shift left testing process in detail, we need to understand a typical Software Development Life Cycle (SDLC) and the fundamentals of Shift Right Testing.
This article on shift left testing will guide you about the shift left testing approach and how teams can leverage shift left testing to improve the product quality and more.
Let’s Get Started!
In order to understand the shift left testing approach, let us first see what is the Software Development Life Cycle and what are the different stages involved in the cycle.
Software Development Life Cycle (SDLC) is a step-by-step approach to developing any software. It provides us with various models that help us define a methodology to improve the overall quality of the product, along with helping teams improve the software development process.
We have various SDLC Models available today in the market, the Waterfall Model is the most popular one from the lot. It is a sequential process where you identify all the tasks in advance and then execute them in a sequential manner.
However, the Waterfall model is losing its popularity (at a rapid pace) as software development companies worldwide are adopting Agile methodologies for developing their product. You can deep dive into Agile vs Waterfall methodology comparison to choose the right model for your product.
The below image shows the various steps involved in a typical Waterfall Model.

As we can see, there are different stages involved in a typical software development life cycle.
Also Read – Migration from Waterfall To Agile Testing?
Shift right testing suggests moving the testing activities later in the Software Development Life Cycle, usually after the software has been deployed in the production environments. Thus, it is also known as “Testing In Production,” and it helps uncover issues that could not be detected within the development or testing environments.
In simple terms, shift right testing is performed on applications that are already built and released to the end-customer. This testing practice is widely being adopted these days and is closely tied to DevOps activities.
The goal of shift right testing is to mainly ensure correct performance, stability, and usability of the application in the production environment. The feedback and reviews are thus collected from targeted users to understand the software’s function in real-world conditions. This helps enhance the quality of the software much further.

By Louise J Gibbs
The shift-left approach in software testing means conducting testing, quality checks, and performance evaluation early in the development process, even before writing code. This helps teams anticipate and handle any issues that may arise during development, leading to better performance and smoother delivery.
On the other hand in traditional Waterfall model testing comes into the picture very late in the cycle or the shift right testing, where testing is done at the end or right of the cycle. Shift right testing is ideal for improving product quality and performance by solving issues that are witnessed in the production environment.
However, the shift left testing approach suggests moving the Testing activities “Left” or rather “earlier” in the development cycle. Thus, it involves the testers much earlier in the software development life cycle. It aims to identify bugs and bottlenecks earlier in the development process.
As a result, it improves the quality of the code and reduces the overall time consumed in the cycle. It helps in ensuring that fewer defects make it to the production environment.
Compared to shift right testing, where the testing was at the extreme right of the development cycle, the shift left testing approach involves testing at each development phase. Overall, it focuses on continuous testing throughout the development cycle.

In the traditional Waterfall model, where the testing is carried out at the end of the cycle, a situation arises where severe defects are caught. It is difficult and costly to fix such critical bugs at the end of the cycle. The cost involved in fixing bugs rises exponentially with its discovery stage.
As a result, late testing in the cycle leads to:
However, shift left testing by getting the testers involved early in the cycle helps in reducing costs involved in bug discovery and bug fixes. As a result, there is no delay or effect on the project’s final deliverables and even leads to customer satisfaction.
To realize the potential of the shift left testing process in the field of test automation, TestMu AI is hosting a webinar on Shift-Left Testing and Continuous Feedback to Deliver Quality at Agile Speed in association with Patrick Walsh – Engineering Manager at Teckro. Here’s a teaser for the same:
Till now, we covered the essential fundamentals of shift right testing as well as shift left testing. While shift left testing ensures that lesser bugs make it to the production environment, the shift right testing approach ensures that issues discovered by end-users in the end-product are fixed at an expedited pace.
Continuous testing has been a theme today at #OQConf. @janetgregoryca felt like "shift left" and "shift right" made it sound like s/w dev is linear – and we know it isn't. @DanAshby04's continuous testing loop inspired us to adapting it to reflect the "shifts". pic.twitter.com/Y9G4LRe6lN
— lisacrispin (@lisacrispin) October 6, 2020
Both the testing approaches have their own significance and enterprises need to leverage the combination of shift right testing and shift left testing to improve product quality across the entire paradigm of product development. The intent should be to minimize the cost involved in discovering and fixing defects.
We covered how you can avoid the risk of finding severe bugs at the end of the cycle by testing earlier in the cycle. However, that is not the only advantage that the shift left testing approach offers.
Here are the salient benefits of shift left testing:

As a QA manager, one of the key responsibilities should be to reduce the TAT (Turn Around Time) involved in bug discovery and bug fixing stages. Reduced TAT brings significant benefits across the entire value chain.
The cost of detecting and fixing defects in software increases exponentially with time in the software development workflow. In simple terms, the later the bugs are found in the release cycle, the more expensive they turn out to be to fix. As a result, it costs much less to fix bugs that are discovered at an early stage.
And guess what, fixing a bug that is found post-production costs approximately 30x more than it would have taken to fix it in in-house environments. Whoof!
The below graph shows the relative cost of fixing bugs based on their time of detection, and as you can notice the cost increases exponentially with the lateness of their discovery

There are four different types of shift left testing that provide different values when performed.
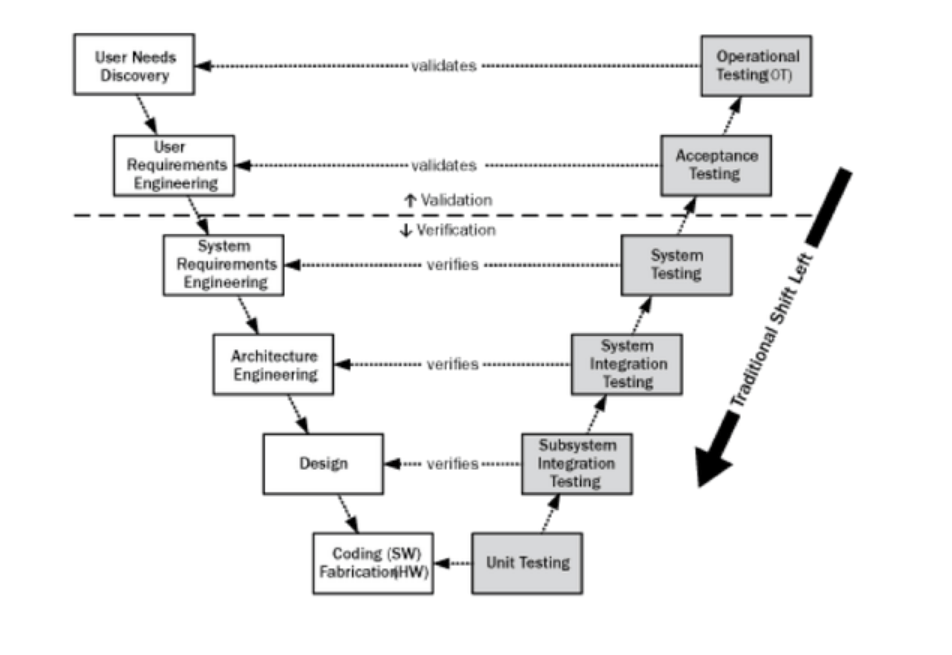
In order to understand the traditional shift left testing approach, we first must understand the traditional V-Model in a Software Development Life Cycle.
SDLC V-Model
We already saw one of the most widely used SDLC models, which is the Waterfall model. The V-Model is an extension of the Waterfall model and is based on the association of a testing phase for each corresponding development stage. Therefore, it is also known as the Verification and Validation model. This means that there is a directly associated testing phase for every single phase in the development cycle. For example, the following image illustrates a typical V Model.

Now, you know about the V Model. Let’s see what the traditional shift left testing process offers us.
The traditional shift left testing process moves the testing lower down, hence, towards the left on the right side of the V Model.

The traditional shift left testing process focuses more on Unit Testing and Integration Testing. This is done using API testing and achieved via the usage of API testing and utilizing Selenium testing tools. It does not put more emphasis on acceptance testing & system-level testing.
This shift left testing approach is most suitable for projects which are developing complex and large software systems. In such cases, it becomes difficult to manage all the tasks and deliverables together.
Hence, they are broken down into smaller bits. These pieces are built upon each other, and with each increment, the software is also delivered to the customer. After each delivery, the development & testing is incrementally shifted to the left. Now, this helps even the testing teams as they can test each of the individual bits.
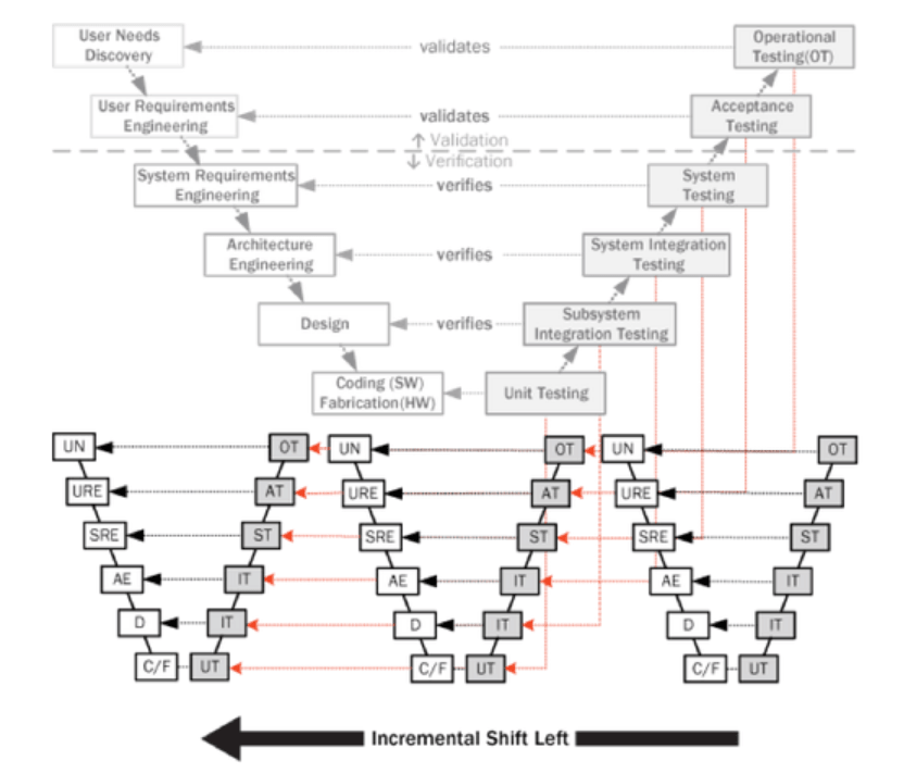
Hence, it introduces incremental testing via an incremental development cycle. The below image is an illustration of Incremental shift left testing.

The red dashed arrows indicate the shift left here since the bits of the large V Model are shifted left to become increments of the corresponding types of testing in the smaller incremental V Models. It introduces
This approach of shift left testing is usually done in a number of sprints. It emphasizes continuous testing via an evolutionary life cycle composed of many smaller sprints. It is mainly used for developmental testing and not for operational testing, which occurs once the system is operational.

The overall idea behind shift left testing is to catch bugs early before it becomes too late. However, in the above three models that we discussed, testing would start at the early stage of the development cycle. This leads to missing some of the critical issues of the requirement gathering phase, which later gets uncovered once the development cycle is over.
Interestingly, around 45-65% of the defects are introduced during the requirement gathering phase, which we would miss in the above three models. In model-based shift left testing, testing can start at the earliest, so bugs are identified and solved long before the software development cycle starts. Imagine how helpful that would be. The below picture is an illustration of model-based shift left testing.

Also Read – The Automation Testing Life Cycle
Here are some of the important steps that need to be implemented for rolling out a shift left testing strategy:

By Louise J Gibbs
With test automation, however, the problems of managing the automation suite and real devices arise. However, cloud-based cross browser testing platforms like TestMu AI help you perform end-to-end automation tests on a secure, reliable, and scalable online Selenium Grid.
You can perform automated cross browser testing with Selenium scripts on 3000+ online browsers and operating systems environments, giving you higher test coverage and significantly lesser built times. You could also run a single test across multiple browser/OS configurations simultaneously.
This post on Cross Browser Testing In Selenium will help you quickly get started with Selenium automation testing on the TestMu AI Selenium automation grid. Hence, switching to TestMu AI can help you utilize the shift left testing capacity to its full benefit. Easy!
You can go through the following video to have a quick demo of performing cross browser testing on the TestMu AI platform.
Also, you can follow the TestMu AI YouTube Channel and stay updated with the latest tutorials around Selenium testing, Cypress testing, CI/CD, and more.
Also Read – What is Selenium?
We saw that there are so many key benefits of the shift left strategy. But we know everything comes with its own challenges. So here’s a limitation of the shift left testing approach:
The major problem is that in order to shift left, the entire methodology needs to change, which would require a team effort. First, the managers and stakeholders need to start the plan from scratch and introduce it to the team members.
Later, the team members need to adjust accordingly, which means a change in skill sets, tools, coding languages, etc. You see, that is a drastic change for anyone to get accustomed to! But once adopted, the benefits are enormous.
We read about shift right and how it helps discover all performance and usability issues in a production environment that can never be seen in a development or testing environment and improves the customer experience.
On the other hand, the shift left helps us save time, effort, risk, and resources enormously. And the million-dollar question arises? Which one is better or which one to look for?
Honestly, I feel these two testing methods are amazing and have their own set of benefits. Opting for any of these would enormously help you. However, why not merge both? By shifting our testing left and simultaneously shifting our testing right, we can test at every stage of the software development cycle, which will help us achieve continuous testing even better. Isn’t that amazing?
Reach out to your QA, Development, and DevOps team members, and you can probably figure out a plan on how to include both in your release cycle.
In this article on shift left testing, we read about what is shift left testing, what are the different types of it, its pros and cons, and how to implement it. In a nutshell, the shift left testing process is all about finding defects earlier, thereby reducing the overall cost, testing continuously to reduce defects in the end, and as a result, improving the customer experience. We also read about shift right and how it differs from shift left.
Shift left testing has brought a huge change when it comes to the testing world. For testers, the core concept till now was just defect detection. However, the shift left testing process has introduced the concept of early defect detection and how it can lead to early defect prevention and, as a result, reap benefits for the entire team.
I hope you enjoyed reading the article and learned some more about the shift left testing approach.
Happy Testing!!
Did you find this page helpful?
More Related Hubs
TestMu AI forEnterprise
Get access to solutions built on Enterprise
grade security, privacy, & compliance